• 1
  • 2
  • 3

北京信息科技大学

当前位置: 网站首页  > 复习备考  > 高考大纲  > 百问百答!山东高考政策解读(四)

百问百答!山东高考政策解读(四)

时间:2021-07-19 09:22:53     作者:高考加油站

 61.强基计划的人才选拔定位是什么?

  答:强基计划指导思想和原则是服务国家战略,招收一批有志向、有兴趣、有天赋的青年学生进行专门培养,为国家重大战略领域输送后备人才。主要选拔有志于服务国家重大战略需求且综合素质优秀或基础学科拔尖的学生,选拔主体是高考成绩优异的学生和少数在某个领域具有突出才能的人才。

  62.强基计划招生专业范围和招生高校有哪些?

  答:强基计划突出基础学科的支撑引领作用,重点在数学、物理、化学、生物及历史、哲学、古文字学等相关专业招生。聚焦高端芯片与软件、智能科技、新材料、先进制造和国家安全等关键领域以及国家人才紧缺的人文社会科学领域。高校会结合自身办学特色,合理安排招生专业,并建立学科专业的动态调整机制,根据新形势要求和招生情况,适时调整强基计划招生专业。

  强基计划目前在部分“一流大学”建设高校范围内遴选高校开展试点。2021年共36所“一流大学”开展强基计划招生,具体名单可登录教育部“阳光高考”平台进行查询。

  63.为什么将强基计划的高校考核安排在高考成绩发布后?

  答:根据教育部统一安排,强基计划的高校考核安排在高考成绩发布后,是因为高考成绩在强基计划录取中将起到两方面重要作用:一是作为入围高校考核的条件。强基计划取消了竞赛证书、论文、专利等作为入围高校考核条件的做法,以学生高考成绩作为依据。二是作为录取的重要依据。强基计划改变原自主招生“降分录取”的做法,高校将考生的高考成绩、高校综合考核结果、综合素质评价情况等折合成综合成绩,由高到低顺序录取,体现对学生更加全面综合地评价。其中,高考成绩占比不得低于85%。

  64.强基计划在人才培养上有什么新举措?

  答:强基计划将积极探索基础学科拔尖创新人才培养模式。一是单独制定培养方案。高校对通过强基计划录取的学生可单独编班,配备一流的师资,提供一流的学习条件,创造一流的学术环境与氛围,实行导师制、小班化培养。建立激励机制,增强学生的荣誉感和使命感。通过强基计划录取的学生入校后原则上不得转到相关学科之外的专业就读。二是畅通成长发展通道。对学业优秀的学生,高校可在免试推荐研究生、直博、公派留学、奖学金等方面予以优先安排。探索建立本-硕-博衔接的培养模式。三是推进科教协同育人。鼓励国家实验室、国家重点实验室、前沿科学中心、集成攻关大平台和协同创新中心等吸纳这些学生参与项目研究,探索建立结合重大科研任务的人才培养机制。四是强化质量保障机制。建立科学化、多阶段的动态进出机制,对进入计划的学生进行综合考查、科学分流。建立在校生、毕业生跟踪调查机制和人才成长数据库,根据质量监测和反馈信息不断完善招生和人才培养方案。加强对学生的就业教育和指导,积极输送高素质后备人才。

  65.强基计划和原自主招生有哪些区别?

  答:一是选拔定位不同。自主招生主要选拔“具有学科特长和创新潜质的学生”,而强基计划主要选拔“有志于服务国家重大战略需求且综合素质优秀或基础学科拔尖的学生”。二是招生专业不同。自主招生未限定高校招生专业范围;强基计划突出基础学科的支撑引领作用,重点在数学、物理、化学、生物及历史、哲学、古文字学等相关专业安排招生。三是入围校考的依据不同。自主招生的入围依据主要是考生的申请材料;强基计划的入围依据是考生高考成绩,极少数在相关学科领域具有突出才能和表现的考生,有关高校可制定破格入围高校考核的条件和办法,并提前向社会公布。四是录取方式不同。自主招生采取降分录取的方式,最低可降至一本线;强基计划将考生高考成绩(不低于85%)、高校综合考核结果和综合素质评价等折算成综合成绩,从高到低顺序录取,体现对学生更加全面的考查。五是培养模式不同。相关高校对自主招生录取的学生在培养方式上未作特殊安排;强基计划录取学生将实行小班化、导师制,并探索本—硕—博衔接的培养模式,畅通学生成长发展通道,实现招生培养良性互动。

  66.强基计划报考流程是什么?

  答:首先,大约3月底,高校公布招生简章。4月,考生进行网上报名。6月份,考生参加我省夏季高考和普通高中学业水平等级考试。高考成绩公布后,高校确定参加学校考核的考生名单,并组织考核,在我省提前批录取前确定录取名单。

  67.强基计划的录取方式是怎样的?

  强基计划在保证公平公正的前提下,探索建立多维度考核评价考生的招生模式。主要有两种模式:

  一是高校依据考生的高考成绩,按在各省(区、市)强基计划招生名额的一定倍数确定参加高校考核的考生名单。考生参加统一高考和高校考核后,高校将考生高考成绩、高校综合考核结果及综合素质评价情况等按比例合成考生综合成绩(其中高考成绩所占比例不得低于85%),按综合成绩由高到低顺序录取。

  二是对于极少数在相关学科领域具有突出才能和表现的考生,高校制定破格入围高校考核的条件和破格录取的办法、标准,并提前向社会公布。考生参加统一高考后,由高校组织相关学科领域专家对考生进行严格考核,达到录取标准的,经高校招生工作领导小组审定,报生源所在地省级高校招生委员会核准后予以破格录取。破格录取考生的高考成绩原则上不得低于我省特殊类型招生控制线。

  具体的录取方式,考生须查看报考高校的强基计划招生章程。

  68.报考强基计划的考生需要填报我省强基计划志愿吗?

  答:我省集中录取期间不设强基计划志愿,考生需要通过教育部阳光高考平台向高校直接报名,强基计划会在我省提前批录取开始之前完成录取,若考生被高校的强基计划录取,则不能再参与我省后续的录取。

  69.强基计划与本科综合评价招生可以同时报考吗?

  答:考生可以同时报考,但强基计划与本科综合评价招生的高校测试时间可能存在时间冲突,且强基计划录取在本科综合评价招生录取之前。

  70.在我省招收少年班的高校有哪些?有什么规定?

  答:目前有中国科学技术大学、东南大学、西安交通大学3所高校面向我省招收少年班考生,高二及以下年级的考生若获得相关高校的报考资格,可参加我省高考报名。详细的报名条件需查看高校招生章程。需要注意的是,报考少年班的考生,其高考成绩仅用于有关高校少年班招生录取,不得用于填报其他普通高校志愿及录取。

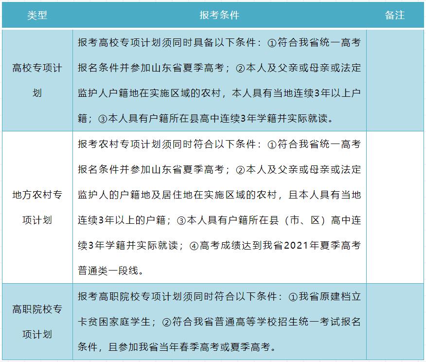
71.我省农村学生专项计划有几种形式?报考条件是什么?

  答:我省农村专项计划有三种形式:高校专项计划、地方专项计划和高职院校专项计划。

  

  72.农村专项计划对于录取考生是否是定向农村就业?

  答:农村专项计划是国家为更好地促进教育公平、让更多的农村学生上大学而出台的一项优惠政策。专项计划定向招收边远、贫困、民族等地区县(含县级区、市)以下高中勤奋好学、成绩优良的农村学生。是定向招生,不是定向就业,对于考生毕业后的就业去向没有要求限制。

  73.高校专项计划的招生高校有哪些?如何进行报名、填报志愿?

  答:高校专项计划招生是教育部面向农村和原贫困地区实施的招生类型,招生高校主要为部属重点高校,均为本科层次,详细学校名单可通过教育部阳光高考平台(https://gaokao.chsi.com.cn/)查询。满足报名条件的考生,需通过教育部阳光高考平台于4月25日前完成网上报名。审核通过获得相应高校报考资格的考生,需在我省普通类特殊类型批填报取得资格的高校及专业志愿,考生若同时获得多所高校的资格,仅能选择其中1所进行填报。

  74.地方农村专项计划的招生高校有哪些?如何进行报名、填报志愿?

  答:地方农村专项计划招生是我省面向农村和原贫困地区实施的招生类型,均为本科层次,招生高校主要为我省省属重点高校。考生报名一般于高考后进行,具体报名条件要求,请届时关注山东省教育厅官网。获得我省地方农村专项资格的考生需在普通类常规批填报地方农村专项志愿。

  75.高职院校专项计划的招生高校有哪些?如何进行报名、填报志愿?

  答:高职院校专项计划招生是我省面向原建档立卡贫困家庭实施的招生类型,均为高职(专科)层次,招生高校主要为我省重点高职院校。考生报名一般于高考后进行,具体报名条件要求,请届时关注山东省教育厅官网。获得我省高职院校专项资格的考生需在普通类常规批志愿填报时填报高职院校专项计划。

  76.公费生、委培师范生有哪几种类型?报考条件有哪些?

  答:我省公费生包括公费师范生、公费医学生、公费农科生三种类型。其中公费师范生、公费农科生招生层次为本科,公费医学生招生层次包括本科和专科。市级政府委托高等院校培养师范生简称委培师范生,招生层次为本科。

  报考条件:符合以下条件的山东高中阶段学校学籍毕业生均可报名参加公费生、委培师范生招生:①热爱所报考专业及将来从事职业,品行良好,遵纪守法。②通过山东省普通高等学校招生报名且夏季高考成绩不低于我省规定的最低录取控制线。③自愿承诺签订并履行公费生协议(部分市委培师范生也需提前签订协议),公费师范生、医学生要保证毕业后在定向就业单位工作不少于6年(其中公费本科医学生不含3年住院医师规范化培训时间、公费专科医学生不含参加2年助理全科医生培训时间),公费农科生要保证毕业后在定向就业单位工作不少于5年。④身体健康,报考公费师范生、医学生、委培师范生要具备认定教师资格或医师资格的身体条件等。⑤报考委培师范生还须经过委托培养市有关部门面试,且面试结论为“通过”。

  77.公费生、委培师范生可享受的优惠政策有哪些?

  答:公费生在校学习期间免除学费、住宿费,并给予一定的生活补助。所需经费由省财政按每生每年10000元的标准拨付高校。其中生活补助经费标准为每生每年4000元,学校按每人每月(共10个月,寒暑假除外)400元标准足额发放。我省将根据经济发展水平和财力状况,逐步提高经费拨付标准和生活补助标准。公费生应按协议就业,由相关部门根据协议规定落实工作岗位,有编有岗,违约者需承担相应责任并缴纳违约金。

  委培师范生顺利毕业并取得教师资格证的,由委托培养市安排工作,有编有岗。

  公费生、委培师范生相关政策若有变化,以省教育厅最新文件为准。

  78.哪些考生具有保送资格?通过什么方式可以获得保送入学资格?

  答:(1)中学生学科奥林匹克竞赛国家集训队成员、济南外国语中学推荐优秀学生、公安英烈子女、退役运动员等4类人员具有保送资格。

  (2)中学生学科奥林匹克竞赛国家集训队成员,经所报考高校测试后决定是否具有保送资格。

  济南外国语学校推荐的优秀学生可以保送,保送人数不得超过教育部规定的名额,所推荐的学生只可保送高校的外国语言文学类专业。

  符合教育部、国家体育总局等印发的《关于进一步做好退役运动员就业安置工作的意见》和《体育总局科教司关于做好2021年优秀运动员免试进入高等学校学习有关事宜的通知》规定的运动员,经体育总局资格审核并报教育部备案后,可免试进入高校学习。

  符合公安部、教育部《关于进一步加强和改进公安英烈和因公牺牲伤残公安民警子女教育优待工作的通知》有关条款的公安英烈子女,可保送。

  根据《教育部办公厅关于做好有关高校保送录取世界技能大赛获奖选手工作的通知》,作为中国国家代表队选手在世界技能组织主办的“世界技能大赛”中获奖的我省高校应届中职毕业生,具备报送至高校相应的高职或本科专业深造的资格。

  79.2021年普通高校招生录取中哪些群体可以享受加分照顾?

  答:满足下列条件之一的考生,录取时可以享受在其文化统考成绩总分的基础上增加分数投档照顾:①烈士子女,可在其统考成绩总分的基础上增加20分投档,由高校审查决定是否录取。②自主就业的退役士兵,可在其高考成绩总分的基础上增加10分投档,由高校审查决定是否录取。③在服役期间荣立二等功以上或被战区(原大军区)以上单位授予荣誉称号的退役军人,可在其高考成绩总分的基础上增加20分投档,由高校审查决定是否录取。④归侨、华侨子女、归侨子女和台湾省籍(含台湾户籍)考生,可在其统考成绩总分的基础上增加10分投档,由高校审查决定是否录取。

  80.若考生同时满足多项加分政策,加分分值如何计算?

  答:同一考生若符合上述多项增加分数要求投档条件的,只能取其中最高一项分值加分,不可重复计算。

 

高考加油站微信微博

Copyright © 2010-2016 高考加油站 www.gaokaojiayou.com 版权所有 为高考考生提供高校资讯及高校招生信息!

高考加油站网所有资料资讯内容,广告信息,未经书面同意,不得转载。

E-mail:cngaokaojiayou@163.com 京ICP备13053646号 京公网安备 11011602000906号